拆解达文西内阻仪并分析电路
最近网上出现了一款名叫达文西的内阻测试仪,其实是一个表头,买回来需要自已焊接电池,价格很低,很受爱好者喜欢,因为本来不是专业人士,使用率和精确度要求都不高,今天我也入手了一个,拆解给大家看看,

这是达文西内阻测试仪表头:

再来看看之前网上数码管这款内阻仪表头内部:

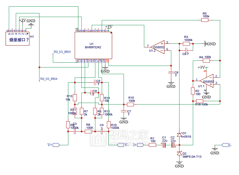
其实两者都差不多,只不过达文西的用了一个彩屏,下需是我分析的电路图

达文西内阻仪中有两个单片机,一个负责显示,另一个负责采集,用的是合泰的单片机BH66F5242,这款单片机自带24位ADC,精度高得一批。

两者是不是一毛一样!😁




