蓄电池修复板,铅酸电瓶修复仪,再次升级,支持充电修复两种模式

admin2年前519
蓄电池修复板,铅酸电瓶修复仪,再次升级,支持充电修复两种模式
        之前做了一个电瓶修复板,功能比较单一,也不支持电压电流等各项参数显示,再后面升级显示电压,但还是有网友指...

拆解达文西内阻仪并分析电路

admin2年前1045
拆解达文西内阻仪并分析电路
最近网上出现了一款名叫达文西的内阻测试仪,其实是一个表头,买回来需要自已焊接电池,价格很低,很受爱好者喜欢,因为本来不是专业人士,使用率和精确度要求都不高,今天我也入手了一个,拆解给大家看看,...

蓄电池快速充电器设计附原理图,单片机主程序

admin2年前393
蓄电池快速充电器设计附原理图,单片机主程序
设计电路组成及功能本设计由STC89C52单片机电路+AD_PCF8591采样电路+LCD1602液晶显示电路+继电器控制电路+电源电路组成。...

锂原电池和蓄电池的测试内容及标准

admin2年前381
以下关于锂电池各蓄电池的标准内容,关于更多电池方面的认证内容,可以咨询优耐检测。...

一张图告诉你蓄电池型号的意义

admin2年前374
一张图告诉你蓄电池型号的意义
再看一下欧规...

铅酸蓄电池维修维护以及保养技术

admin2年前402
对铅酸蓄电池进行维护,首先大体了解铅酸蓄电池的结构和原理是非常必要的。铅酸密封蓄电池由正、负极板、隔板和电解液、电池槽及连接条(或铅零件)、接线端子和排气阀等组成。...

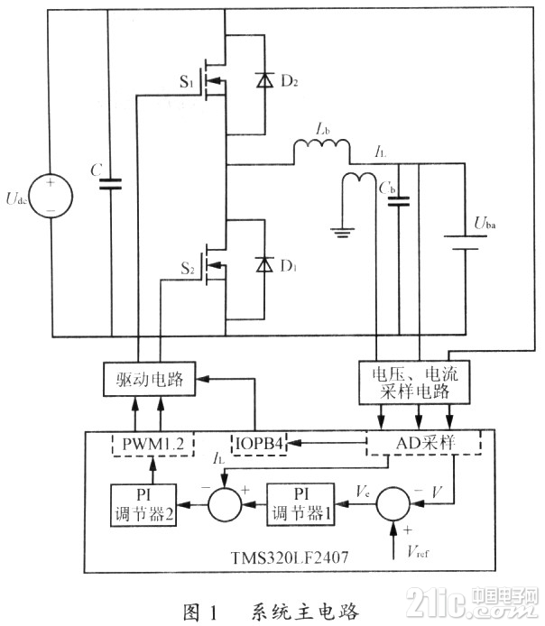
基于DSP的蓄电池充放电装置的设计

admin2年前367
基于DSP的蓄电池充放电装置的设计
...

铅酸电池工作原理及分类

admin2年前358
铅酸电池工作原理及分类
         早在1801年,一位名名叫Nicolas Gautherot法国科学家观察到,在电解测试中,即使主电池断开,也存在极少量的电流。而在...